首页
协会概况
协会简介
组织架构
领导一览
会员名录
入会申请
行业资讯
协会要闻
通知公告
行业资讯
政策法规
经验交流
企业风采
保安风采
党建团建
专访
技术防范
生活指南
荣誉表彰
教育培训
等级评定
招标信息
招标信息
咨询投诉
咨询投诉
保安寄语
联系我们
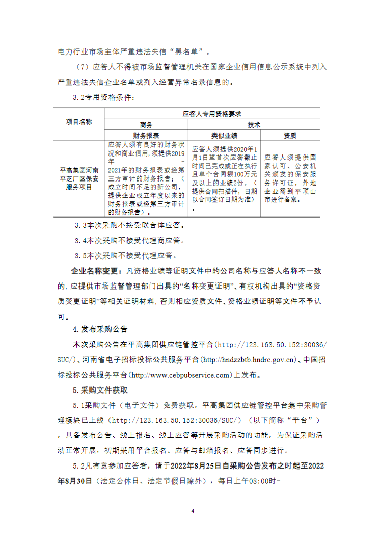
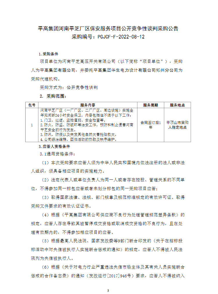
平高集团河南平芝厂区保安服务项目公开竞争性谈判采购公告
发布时间:2022-08-26 09:22